您所在的位置:上海资讯网首页 > 信息资讯 > 科技频道 > 浏览正文


广州互金协会:网贷机构退出时不能关网站 不能失联


 

2018-7-30 17:37:18

新浪科技讯 7月30日下午消息,广州互金协会发布《广州市网络借贷信息中介机构业务退出指引(试行)》,要求广州市所有终止网贷业务、退出网贷行业的网贷机构,必须按照法律法规,妥善有序做好推出工作有效处置存量资产,及时清退出借人资金。

  广州互金协会还提出了“三不可“原则,要求网贷机构退出期间,网贷机构经营地址不可搬迁、平台网站/APP不可关闭、平台股东和高级管理人员不可失联。

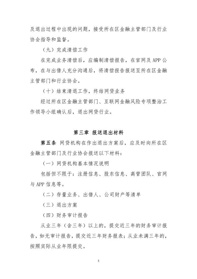
  此外,《指引》要求网贷机构决定清理网贷业务、退出网贷行业的,先向所在区金融主管部门和行业协会报备退出意向,成立退出工作领导小组、清理存量业务并编制清单、编制退出方案、报送退出方案、发布退出公告、组织实施退出方案、及时向主管部门及协会汇报退出工作进程及出现问题、完成清偿工作等程序进行。

  附《广州市网络借贷信息中介机构业务退出指引(试行)》全文:

(编辑:上海资讯网 so.sh.cn) 关闭
+ 相关信息咨讯
·一个手机号就能让个人隐私“裸奔”?记者做了两次
·小米汽车技术发布会28日举行,雷军:这次只发技术
·赋能新基建,神州数码携手华为助力上海城市治理发
·“祸”拉拉:不能总是等出人命才想起补漏洞
·科学源自好奇和热爱,三位“科学探索奖”得主在央
·互联网巨头靠什么管理10万员工?
·面对疫情散发,做好防控是关键
·备好药物应对感冒、流感与疫情散发
·疫情防控常态化时期,出现发热、咳嗽怎么办
·连花清瘟的用药特点决定了可改善呼吸道炎症
版权与免责声明:
1.上海资讯网拥有人承担上海资讯网 so.sh.cn 一切法律责任(包括但不仅限于商标权、专利权、著作权、网络传播权等)。
2. 本站刊载之作品,均来自我站会员在线投稿,大多转载自其它媒体,转载目的在于传播信息,不代表本网观点,本网不承担直接责任及连带责任。
3. 因难以对所有会员投稿文章事前版权筛查,如因作品内容、版权等被侵权需本网删除的,请根据“避风港原则”在作品在本网发表之日或发现被侵权之日起30日内书面通知我站,若未书面通知我站不负法律责任。

版权所有 ©2003-2024 上海资讯网(so.sh.cn)
媒体合作、商业合作及不良信息处理电话:021-34121912 QQ:191646616 微信:newsshcn