您所在的位置:上海资讯网首页 > 信息资讯 > 财经快讯 > 浏览正文


超8万手买单收获六连板 宝塔实业深夜收深交所关注函


 

2019-9-4 1:51:23

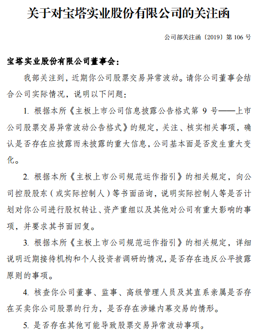
 9月3日深夜,宝塔实业(4.830, 0.44, 10.02%)收到深交所下发的关注函,要求公司说明三项事宜:

  一、实际控制人等是否计划对公司进行股权转让、资产重组以及其他对公司有重大影响的事项;

  二、近期接待机构和个人投资者调研的情况,是否存在违反公平披露原则的事项;

  三、公司董事、监事、高级管理人员及其直系亲属是否存在买卖公司股票的行为,是否存在涉嫌内幕交易的情形。


(编辑:上海资讯网 so.sh.cn) 关闭
+ 相关信息咨讯
·太平人寿上海分公司7•8全国保险公众宣传活
·保利发展:5-6月全国项目周均总来访量较新政前涨
·经济日报:房地产市场在调整中温和复苏
·太平人寿上海分公司全面开展“睡眠保单”清理专项
·“华美十载,樱创未来” 美国西北樱桃新梦起航
·中建玖合华东区域党支部组织参观中共四大会址纪念
·传承与革新! Roca乐家荣获GBE酒店设计大奖——20
·豫园街道:“豫”智生态开启科技新篇章
·6月份中国制造业采购经理指数为49.5%与上月持平。
·长效针剂家族再添新成员,善久达®(棕榈帕利
版权与免责声明:
1.上海资讯网拥有人承担上海资讯网 so.sh.cn 一切法律责任(包括但不仅限于商标权、专利权、著作权、网络传播权等)。
2. 本站刊载之作品,均来自我站会员在线投稿,大多转载自其它媒体,转载目的在于传播信息,不代表本网观点,本网不承担直接责任及连带责任。
3. 因难以对所有会员投稿文章事前版权筛查,如因作品内容、版权等被侵权需本网删除的,请根据“避风港原则”在作品在本网发表之日或发现被侵权之日起30日内书面通知我站,若未书面通知我站不负法律责任。

版权所有 ©2003-2024 上海资讯网(so.sh.cn)
媒体合作、商业合作及不良信息处理电话:021-34121912 QQ:191646616 微信:newsshcn