您所在的位置:上海资讯网首页 > 信息资讯 > 财经快讯 > 浏览正文


有猫腻? 新城控股被实名举报信批违规 市值蒸发261亿


 

2019-7-8 17:21:46

 上市公司新城控股(31.120, -3.46, -10.01%)董事长王振华涉嫌猥亵9岁女童案件的还在发酵——

  7月8日,新城控股迎来了第三个跌停板。

  早盘,新城控股开盘时继续跌停,股票价格报31.12元/股,封单数超过240万手。

  截至发稿,公司总市值为702亿元,较7月3日收盘时总市值963.4亿元,已减少261.4亿元。

  “踩踏”同样发生在了债券市场。

  上午11时,新城控股公司债“19新城01”跌19.99%,报80.01元。

  董事长涉嫌猥亵案为何让这么多无辜的人付出代价?难道投资者只能默默地接受这只“黑天鹅”吗?

  这不,就有人站出来说“不”!

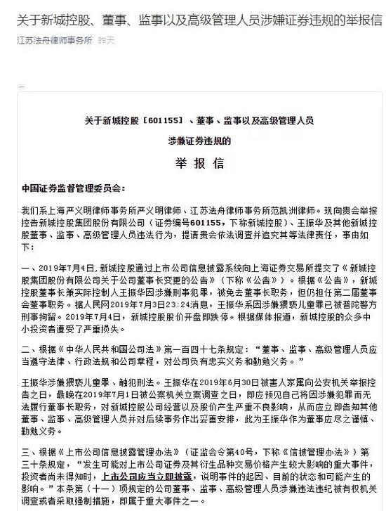
  两律师实名举报新城控股涉信批违规

  7月7日,上海、江苏两名律师向中国证监会实名举报,直指新城控股、董事、监事以及高级管理人员涉嫌证券违规。

  在举报信中,上海严义明律师事务所律师严义明、江苏法舟律师事务所律师范凯洲称,王振华作为新城控股董事长兼法定代表人,对自己行为及其法律后果应予知悉,在其在前往公安机关接受调查之时即为新城控股作为上市公司主体已知悉该重大事件。新城控股在王振华至公安机关接受调查前即应立即(2019年7月1日)通知新城控股有关人员及部门依法处理,即使依照《信披管理办法》2个交易日披露期限的要求,新城控股也至迟应在2019年7月2日履行信披义务。但是,新城控股却在2019年7月4日才向公众披露,造成股价异常波动,给投资者造成不可挽回的损失,应对受损投资者承担赔偿责任。

  两位律师举报的焦点主要围绕以下两点:

  1.上市公司涉嫌信息披露违规

  举报人认为,在王振华前往公安机关接受调查时,新城控股作为上市公司主体已知悉该重大事件。新城控股应在王振华接受调查前,立即通知新城控股相关人员及部门依法处理。即使依照《上市公司信息披露管理办法》2个交易日披露期限要求,新城控股最迟也应在7月2日履行信披义务。

  实际情况是,新城控股7月4日才对外披露信息。

  2.可能存在内幕交易

  2019年7月1日至3日期间,上市公司共出现了5起不同寻常的大宗交易。

  举报人质疑,新城控股有关董事、监事以及高级管理人员,至少在7月1日即王振华至公安机关接受调查前后,即已知晓王振华被刑事立案调查的事实,并涉嫌与其他利害关系人串通、进行内幕交易。

  严义明在接受媒体采访时表示,6月29日、30日,王振华的犯罪行为及举报行为,和7月1日王振华去公安以及公安机关决定拘留,都是各自独立的,是需要单独披露的独立的法律事件。所以,需要在7月2日晚12点前披露,否则就是重大隐瞒。

  北京岳成律师事务所合伙人岳屾山在接受经济日报记者采访时表示,根据《上市公司信息披露管理办法》和《上海证券交易所股票上市规则》的规定,公司董事、监事、高级管理人员涉嫌违法违纪被有权机关调查或者采取强制措施的,属于重大事件,上市公司应当在知悉时点的两个交易日内及时进行披露,说明事件的起因、目前的状况和产生的影响。

  岳屾山认为,王振华本人作为公司董事长,应勤勉尽责,在知悉自己被公安机关调查之时应立即通知公司,公司应及时披露。

  投资者能否获得赔偿

  事件发生以后,多家机构纷纷下调对新城控股的估值。

  截至发稿,已有富国基金、万家基金、中欧基金、平安基金、中银基金、南方基金、博时基金、工银瑞信基金等30多家机构均将新城控股估值价格下调至31.12元/股。

  还有机构给出了更低的估值。

  汇丰晋信基金则将新城控股估值下调至25.21元/股,该价格较7月3日收盘时还要跌5个跌停板。

  截至一季度末,新城控股有38415位股东,由王振华控制的股权有67.17%,另外有近9%在机构手上,其余均为散户。

  关键是,这些投资者能否获得赔偿?

  中伦文德律师事务所合伙人赵嘉炜在接受经济日报记者采访时表示,能否获得赔偿,具体要根据证监会对举报内容的调查和核实情况。

  赵嘉炜认为,目前,并没有明确的法律规定在这种情况下受损失的投资者可以直接向责任方要求赔偿。但是,如果证监会调查认为新城控股存在违规行为,那么不排除投资者可以通过民事起诉等手段要求新城控股赔偿投资损失。

  据了解,目前已有部分投资者与两位律师联系并登记起诉。

(编辑:上海资讯网 so.sh.cn) 关闭
+ 相关信息咨讯
·太平人寿上海分公司7•8全国保险公众宣传活
·保利发展:5-6月全国项目周均总来访量较新政前涨
·经济日报:房地产市场在调整中温和复苏
·太平人寿上海分公司全面开展“睡眠保单”清理专项
·“华美十载,樱创未来” 美国西北樱桃新梦起航
·中建玖合华东区域党支部组织参观中共四大会址纪念
·传承与革新! Roca乐家荣获GBE酒店设计大奖——20
·豫园街道:“豫”智生态开启科技新篇章
·6月份中国制造业采购经理指数为49.5%与上月持平。
·长效针剂家族再添新成员,善久达®(棕榈帕利
版权与免责声明:
1.上海资讯网拥有人承担上海资讯网 so.sh.cn 一切法律责任(包括但不仅限于商标权、专利权、著作权、网络传播权等)。
2. 本站刊载之作品,均来自我站会员在线投稿,大多转载自其它媒体,转载目的在于传播信息,不代表本网观点,本网不承担直接责任及连带责任。
3. 因难以对所有会员投稿文章事前版权筛查,如因作品内容、版权等被侵权需本网删除的,请根据“避风港原则”在作品在本网发表之日或发现被侵权之日起30日内书面通知我站,若未书面通知我站不负法律责任。

版权所有 ©2003-2024 上海资讯网(so.sh.cn)
媒体合作、商业合作及不良信息处理电话:021-34121912 QQ:191646616 微信:newsshcn