您所在的位置:上海资讯网首页 > 信息资讯 > 财经快讯 > 浏览正文


财政部:企业发放的中奖性质网络红包应纳个人所得税


 

2019-6-25 22:04:57

 近日,财政部、税务总局联合印发《关于个人取得有关收入适用个人所得税应税所得项目的公告》。

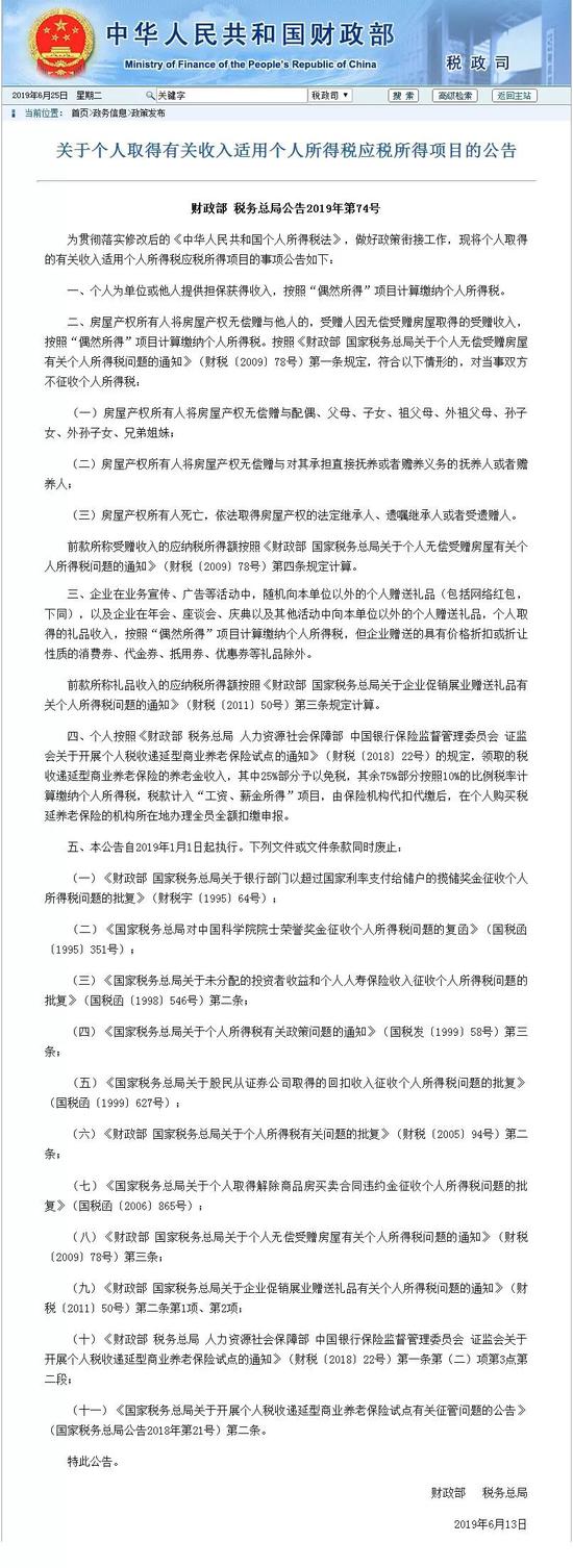
  《公告》提出,房屋产权所有人将房屋产权无偿赠与他人的,受赠人因无偿受赠房屋取得的受赠收入,按照“偶然所得”项目计算缴纳个人所得税。符合以下情形的,对当事双方不征收个人所得税:①房屋产权所有人将房屋产权无偿赠与配偶、父母、子女、祖父母、外祖父母、孙子女、外孙子女、兄弟姐妹;②房屋产权所有人将房屋产权无偿赠与对其承担直接抚养或者赡养义务的抚养人或者赡养人;③房屋产权所有人死亡,依法取得房屋产权的法定继承人、遗嘱继承人或者受遗赠人。

关于个人取得有关收入适用个人所得税应税所得项目政策问题的解答

  关于个人取得有关收入适用个人所得税应税所得项目政策问题的解答

  一、问:《公告》出台的背景是什么? 

  答:个人所得税法2018年修改前,原税法中11项应税所得的最后一项为“国务院财政部门确定征税的其他所得”(以下简称“其他所得”),根据这一条款,财政部、税务总局陆续发文明确了十项按照“其他所得”征税的政策。 

  2018年个人所得税法修改后,取消了“其他所得”项目,按照原税法“其他所得”项目征税的有关政策文件,需要进行相应调整。 

  为落实新个人所得税法,做好有关政策衔接工作,财政部、税务总局印发了《公告》,对原税法下按“其他所得”项目征税的有关收入调整了适用的应税所得项目,从2019年1月1日起执行。 

  二、问:《公告》对原按“其他所得”征税项目进行了哪些调整? 

  答:一是将部分原按“其他所得”征税的项目调整为按照“偶然所得”项目征税。原按“其他所得”项目征税的部分收入具有一定的偶然性质,《公告》将其调整为按照“偶然所得”项目征税,偶然所得适用税率为20%,与原“其他所得”税率相同,纳税人的税负保持不变。 

  调整为按照“偶然所得”项目征税的具体收入包括: 

  1.个人为单位或他人提供担保获得报酬; 

  2.受赠人因无偿受赠房屋取得的受赠收入,但符合《财政部 国家税务总局关于个人无偿受赠房屋有关个人所得税问题的通知》(财税〔2009〕78号)第一条规定的情形,对当事双方不征收个人所得税,包括:一是房屋产权所有人将房屋产权无偿赠与配偶、父母、子女、祖父母、外祖父母、孙子女、外孙子女、兄弟姐妹,二是房屋产权所有人将房屋产权无偿赠与对其承担直接抚养或者赡养义务的抚养人或者赡养人,三是房屋产权所有人死亡,依法取得房屋产权的法定继承人、遗嘱继承人或者受遗赠人;

  3.企业在业务宣传、广告等活动中,随机向本单位以外的个人赠送礼品(包括网络红包),以及企业在年会、座谈会、庆典以及其他活动中向本单位以外的个人赠送礼品,但企业赠送的具有价格折扣或折让性质的消费券、代金券、抵用券、优惠券等礼品除外。 

  二是将税收递延型商业养老保险的养老金收入所征税款由计入“其他所得”项目调整为计入“工资、薪金所得”项目。税收递延型商业养老保险的缴费主要来源于工资薪金等综合所得,从国际上看,对个人的商业养老金收入大多纳入综合所得征税,因此《公告》将个人领取的该项养老金收入所征税款调整为计入综合所得中的“工资、薪金所得”项目。需要说明的是,《公告》并未改变该项养老金收入的税负,即个人领取的该项商业养老金收入,其中25%部分予以免税,其余75%部分按照10%的比例税率计算缴纳个人所得税,实际税负仍为7.5%,纳税人的税负没有变化。 

  三、问:《公告》废止了哪些原按“其他所得”征税的政策规定? 

  答:根据经济社会的发展变化,《公告》对一些原按“其他所得”征税的政策予以废止,具体包括:一是银行部门以超过国家规定利率和保值贴补率支付给储户的揽储奖金。二是以蔡冠深中国科学院院士荣誉基金会的基金利息颁发中国科学院院士荣誉奖金。三是保险公司支付给保期内未出险的人寿保险保户的利息。四是个人因任职单位缴纳有关保险费用而取得的无赔款优待收入。五是股民个人从证券公司取得的回扣收入或交易手续费返还收入。六是房地产公司因双方协商解除商品房买卖合同而向购房人支付的违约金。 

  四、问:《公告》对“网络红包”征税是如何规定的?

  答:近年来,不少企业通过发放“网络红包”开展促销业务,网络红包成为一种常见的营销方式。“网络红包”既包括现金网络红包,也包括各类消费券、代金券、抵用券、优惠券等非现金网络红包。 

  按照《财政部 国家税务总局关于企业促销展业赠送礼品有关个人所得税问题的通知》(财税〔2011〕50号)规定,企业在业务宣传、广告等活动中,随机向本单位以外的个人赠送礼品,以及企业在年会、座谈会、庆典以及其他活动中向本单位以外的个人赠送礼品,个人取得的礼品收入,应征收个人所得税;企业通过价格折扣、折让方式向个人销售商品(产品)和提供服务等情形,不征收个人所得税。《公告》未改变财税〔2011〕50号文件关于礼品的征免税规定。 

  从性质上看,企业发放的网络红包,也属于《公告》所指礼品的一种形式,为进一步明确和细化政策操作口径,便于征纳双方执行,《公告》明确礼品的范围包括网络红包,网络红包的征免税政策按照《公告》规定的礼品税收政策执行,即:企业发放的具有中奖性质的网络红包,获奖个人应缴纳个人所得税,但具有销售折扣或折让性质的网络红包,不征收个人所得税。 

  需要说明的是,《公告》所指“网络红包”,仅包括企业向个人发放的网络红包,不包括亲戚朋友之间互相赠送的网络红包。亲戚朋友之间互相赠送的礼品(包括网络红包),不在个人所得税征税范围之内。 

(编辑:上海资讯网 so.sh.cn) 关闭
+ 相关信息咨讯
·太平人寿上海分公司7•8全国保险公众宣传活
·保利发展:5-6月全国项目周均总来访量较新政前涨
·经济日报:房地产市场在调整中温和复苏
·太平人寿上海分公司全面开展“睡眠保单”清理专项
·“华美十载,樱创未来” 美国西北樱桃新梦起航
·中建玖合华东区域党支部组织参观中共四大会址纪念
·传承与革新! Roca乐家荣获GBE酒店设计大奖——20
·豫园街道:“豫”智生态开启科技新篇章
·6月份中国制造业采购经理指数为49.5%与上月持平。
·长效针剂家族再添新成员,善久达®(棕榈帕利
版权与免责声明:
1.上海资讯网拥有人承担上海资讯网 so.sh.cn 一切法律责任(包括但不仅限于商标权、专利权、著作权、网络传播权等)。
2. 本站刊载之作品,均来自我站会员在线投稿,大多转载自其它媒体,转载目的在于传播信息,不代表本网观点,本网不承担直接责任及连带责任。
3. 因难以对所有会员投稿文章事前版权筛查,如因作品内容、版权等被侵权需本网删除的,请根据“避风港原则”在作品在本网发表之日或发现被侵权之日起30日内书面通知我站,若未书面通知我站不负法律责任。

版权所有 ©2003-2024 上海资讯网(so.sh.cn)
媒体合作、商业合作及不良信息处理电话:021-34121912 QQ:191646616 微信:newsshcn