您所在的位置:上海资讯网首页 > 信息资讯 > 财经快讯 > 浏览正文


海印股份“预防非洲猪瘟92%有效性”竟抄自国外新闻


 

2019-6-22 22:51:48

  作者:傅苏颖

  6月22日凌晨,因公司将参与“非洲猪瘟疫苗”投产一事引发市场关注的海印股份(3.240, 0.26, 8.72%),终于回复了深交所关注函。

  此前公司公告所称“今珠多糖注射液”可以实现对“非洲猪瘟” 不低于92%有效率的预防一说,备受官方质疑,并遭深交所下发关注函刨根问底。

  对此,海印股份进行了回复——上述数据的来源是基于西班牙兽医健康监测中心研究员何塞-安赫尔-巴拉索纳博士的报告。

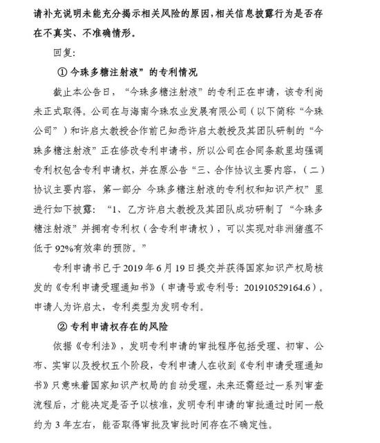
  关于“今珠多糖注射液”的专利情况,海印股份称,“今珠多糖注射液”的专利正在申请,该专利尚未正式取得。 

  有效性数据竟源自国外报告

  6月11日晚间,公司发布公告称:“海印股份拟与许启太、海南今珠农业发展有限公司签署《合作合同》,涉及金额约为人民币9亿元。许启太及其团队成功研制了今珠多糖注射液并拥有专利权(含专利申请权),可以实现对非洲猪瘟不低于92%有效率的预防。”

  22日凌晨海印股份回复深交所关注函称,上述数据的来源是基于西班牙兽医健康监测中心研究员何塞-安赫尔-巴拉索纳博士的报告。

  海印股份称,为了切实保护上市公司和中小投资者的利益,公司要求在《合作合同》中要设定清晰的条件供公司作出是否继续投资的条件。后经讨论,公司提议参照西班牙兽医健康监测中心研究员何塞-安赫尔-巴拉索纳博士报告的利用13头野猪做的首种口服疫苗具有92%有效性的新闻,结合目前复养试验的实际结果,可达到《合作合同》中约定的指标。

图片来源:公司公告

(编辑:上海资讯网 so.sh.cn) 关闭
+ 相关信息咨讯
·太平人寿上海分公司7•8全国保险公众宣传活
·保利发展:5-6月全国项目周均总来访量较新政前涨
·经济日报:房地产市场在调整中温和复苏
·太平人寿上海分公司全面开展“睡眠保单”清理专项
·“华美十载,樱创未来” 美国西北樱桃新梦起航
·中建玖合华东区域党支部组织参观中共四大会址纪念
·传承与革新! Roca乐家荣获GBE酒店设计大奖——20
·豫园街道:“豫”智生态开启科技新篇章
·6月份中国制造业采购经理指数为49.5%与上月持平。
·长效针剂家族再添新成员,善久达®(棕榈帕利
版权与免责声明:
1.上海资讯网拥有人承担上海资讯网 so.sh.cn 一切法律责任(包括但不仅限于商标权、专利权、著作权、网络传播权等)。
2. 本站刊载之作品,均来自我站会员在线投稿,大多转载自其它媒体,转载目的在于传播信息,不代表本网观点,本网不承担直接责任及连带责任。
3. 因难以对所有会员投稿文章事前版权筛查,如因作品内容、版权等被侵权需本网删除的,请根据“避风港原则”在作品在本网发表之日或发现被侵权之日起30日内书面通知我站,若未书面通知我站不负法律责任。

版权所有 ©2003-2024 上海资讯网(so.sh.cn)
媒体合作、商业合作及不良信息处理电话:021-34121912 QQ:191646616 微信:newsshcn